2026年度贵州省委改革重大调研课题名单公布(79个)

2026-04-09 10:40:22 来源:中共贵州省委改革办 点击量:76次

2026年度贵州省委全面深化改革
重大调研课题名单公布

20264月)

中共贵州省委改革办


为深入贯彻落实中央及省委关于全面深化改革的部署,充分发挥调查研究服务全面深化改革科学决策作用,贵州省委改革办按照《2026年度省委全面深化改革重大调研课题工作方案》要求,组织完成390申报课题选题工作,经省委领导审定,共确定2026年度省委全面深化改革重大调研课题79现将入选课题名单及相关要求公布如下。

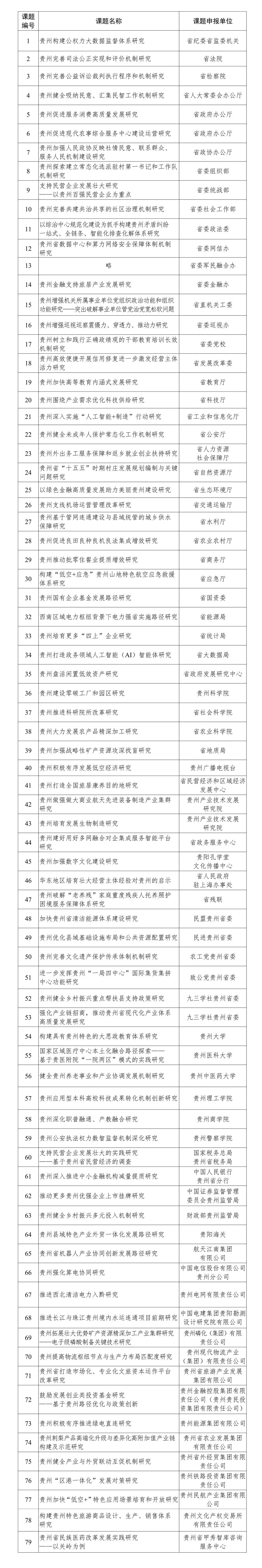
一、入选重大调研课题名单79

图片

二、工作安排及相关要求

2026年度贵州省委全面深化改革重大调研课题工作分为课题立项、中期评估、结题评审、课题结题、成果评选、成果运用六个阶段结题课题自愿申报2026年度“优秀改革课题”评选,省委改革办将对获奖课题单位按有关规定给予表彰和奖励

图片

温馨提示:未入选2026年度贵州省委全面深化改革重大调研课题名单的申报课题,可自行开展研究并按要求申报2026年度“优秀改革课题”评选